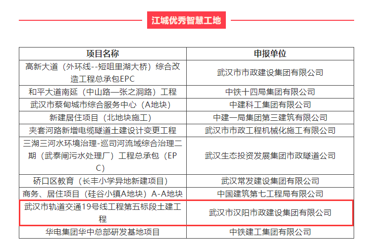
12月11日,由楚天都市报、武汉建筑业协会、武汉市建筑行业工会联合会联合主办的2021年“创领智控杯”江城双十大选树结果盛大出炉,我公司高新三路(三环线-外环线)改造提升工程总承包(EPC)荣获“江城十大智慧工地”;武汉市轨道交通19号线工程第五标段土建工程荣获“江城优秀智慧工地”。


此次选树活动,经过企业申报、初步评审、专家实地核查、公众投票、评委综合考评、网上公示等合规程序,高新三路项目、19.5标项目展现出“智慧工地”高标准、严要求水平,在众多申报项目中脱颖而出,那项目的工地“智慧”体现在什么地方呢?我们一起来看看。
高新三路(三环线-外环线)改造提升工程总承包(EPC)
1、智慧设计。项目以“人工智能应用”为主,以“大数据智能化”为引领,构建“智慧交通、智慧桥梁、智慧水务、智慧管网、智慧路灯”五大智慧工程。一是智能交通运用物联网、云计算、互联网、人工智能、自动控制等技术,实现基于“大数据”的15个路口的有轨电车+公共交通的车路协同下的信号双优先、全息感知的人工智能路口。

智慧交通道路
二是智慧桥梁监测利用5G、大数据、云平台、BIM技术对桥梁全寿命周期进行智慧管控,“量身定做”了13种传感器,833个测点,其中动态称重传感器37个,全方位保障桥梁安全。

智慧桥梁监测
三是智慧水务采用“雨污分流”排水体制,基于“物联网+云计算组合”对重要排口进行实时监测,实现水资源、水环境、水安全的系统化、智慧化管理。
四是智慧管网以GIS、BIM、IOT等新兴技术为支撑,对地下管网实时数据进行实时关联,对管网系统进行统一集中监视、管理和控制,实现市政管网精细化施工。
五是路灯应用智慧合杆,搭载更优的LED灯杆屏,融入边缘计算,集多种功能及城市基础设施于一体,使其能够感知周围数据环境,形成城市大数据网络。
2、智慧建造。项目以BIM+GIS技术打造的高精度数字模型为依托,采用预制装配式连续结构及智能机械化使用,让智慧建造推动项目建设智能、高效。一是智能监测通过设立指挥部监控中心,实现全路段覆盖,实时掌握现场施工动态。在施工作业区,通过监测噪音、PM2.5、风速、空气湿度,连接喷淋系统智能控制扬尘,保障安全文明施工。

二是为全面落实绿色发展理念,高新三路全线8.0km的高架桥梁,80%以上采用五位一体化绿色装配式桥梁,具有施工工期短,对交通影响小,施工质量易控制,低碳环保等特点。
三是智能机械化运用智能压浆张拉技术,压浆施工数据远程动态监控,严格的保证压浆数据的真实性和时效性。钢筋加工从进场、生产、配送实行全过程智能化,通过对每根钢筋标注二维码实现现场管理闭合。
3、智慧管理。项目创新应用“项目协同管理平台”、“智慧梁场系统”,延伸“项目信息化办公平台”,打造工地智慧运维大脑。一是项目协同管理平台统筹参建各方力量,通过平台功能分解,运用BIM+GIS平台,从技。管理、项目工期、现场管理、商务投资等全方位协同管理。
二是智慧梁场系统结合工程实际、汉阳市政BIM中心,运用视频监控、平台信息实时掌握材料、制梁、存梁及架设等全过程,平台系统实现网页、手机移动端联动管理,为桥梁施工提供智慧大脑。

智慧梁场
三是项目信息化办公平台基于广讯通(OA、G6、G9)、筑建通、企业微信办公管理功能与移动终端的协调应用,将材料管理、进度管理、施工组织管理、办公人事管理、企业文档管理、成本管理、审批管理等纳入一站式解决方案,真正做到智慧管理、快捷高效。
武汉市轨道交通19号线工程第五标段土建工程
1、环境监测及能耗管理系统。通过物联网平台将现场硬件数据实时同步到平台中,实时展示现场环境状态包括PM2.5、噪声、风速、温度、湿度等,生成各项环境指标趋势图,自定义预警值,远程控制设备。使施工现场满足环保等管理要求,使施工现场环境更绿色环保,实现绿色文明施工。
2、实名制人员管理系统。项目内部设有劳务班组人员实名制系统,进退场人员实时更新,并对接武汉市实名制管理平台,接受劳务人员进场及上下班打卡监管。
3、安全检查APP系统。通过安全管理系统手机端,用手机拍照记录问题发送至相应责任人,责任人对问题进行整改回复,记录人对问题进行复核,问题形成闭环,整改通知单、罚款单、安全日志自动生成,可大大提高一线工作人员工作效率。
4、 VR虚拟现实体验技术。基于施工现场虚拟危险源特点让体验者可以走进真实的虚拟现实场景中,通过沉浸式和互动式体验让体验者得到更深刻的安全意识教育以提升全员的生产安全意识水平。相对于传统的实体安全体验区,具有科技应用水平高、培训成效好、安装部署快,使用成本低等显著特点。
5、智慧管理平台。与建设单位、监理单位协同使用武汉地铁质量安全管理平台,实现施工现场视频监控、隐患排查、应急管理、质量管理及视频会商一体化协同管理。